
由taptap新人注册、中国传媒大学出版社和taptap点点bet登录入口跨文化传播研究中心联合编撰的学术集刊《跨文化传播研究(第十辑)》已出版。中心公众号将对集刊中的文章或文章主要内容进行推送,敬请各位读者关注!
本次推送《情绪感染与认知调节:冬奥会运动员的跨文化共情传播路径研究》,作者吴明华、胡晓灵。



情绪感染与认知调节:冬奥会运动员的跨文化共情传播路径研究
吴明华、胡晓灵
摘要:本文采用三级编码对美国运动员特莎·莫德在2022年北京冬奥会期间发布的TikTok短视频及其评论进行文本分析,以运动员个体为切入点,探讨社交平台中跨文化共情传播的路径。研究发现,在冬奥会这一特定情境中,跨文化共情传播主要通过自外而内的情绪感染和自内而外的认知调节路径来实现。运动员的具身体验通过短视频平台有效激发了受众的情绪感染,而有关中国形象的对立信息则引发了受众的认知调节,最终促进了跨文化理解与认同。
关键词:跨文化共情;北京冬奥会;国际传播;外国运动员
一、研究缘起
2022年2月4日至20日,第24届冬季奥林匹克运动会在北京成功举办。在全球疫情的背景下,北京冬奥会以人类和平、友爱、拼搏的共同追求为核心,为世界带来了生机与活力,具有消弭文化边界的重要意义。其间,外国参赛运动员在社交媒体上积极主动分享奥运村生活,如衣食住行、防疫措施、训练与比赛日常等,与一直以来西方媒体塑造的中国刻板形象形成巨大反差,引发外国网友的情感共鸣和认知转变。
共情传播在跨文化交流中具有独特价值。主体间很难达成“一致意见”或“共同解释”,群体间亦无法超越偏见或刻板印象而达成理解。与同质文化传播相比,不同国家、文化、民族之间的偏见和冲突使跨文化传播面临着巨大的文化沟壑。在当今世界反全球化浪潮持续高涨、战争危机加剧的背景下,共情、换位思考为跨文化传播提供了一种可能性。对于来自不同文化背景的传播主体而言,巧妙催生和运用共情,使所传达的信息能够获得受众的同向解读并形成情感共鸣,进而引发他们相应的行动,便是跨文化语境中的共情传播。
国际体育赛事在跨文化传播中具有独特作用,运动员作为文化中介是促进跨文化共情传播的重要主体。如取得奥运首金、高居Twitter热搜榜的女子射击运动员杨倩和TikTok上一跳成名的跳水小将全红婵等。运动员作为一种象征符号,其顽强坚韧的体育竞技精神具有感染效应。此外,北京冬奥会期间,多位外国运动员作为中国文化直接的体验者,是海内外社交媒体跨文化传播的特殊主体。他们担当起文化中间人的角色,在中国之外传播中国。
然而,当前跨文化共情传播鲜少关注这一群体。基于以上情况,本文尝试从运动员的视角出发,以共情传播为理论基础,探析跨文化共情独特的激发与传播路径。具体而言,本研究以北京冬奥会期间美国单板滑雪运动员特莎莫德(Tessa Maud)发布的TikTok视频及其评论作为典型个案,剖析外国运动员本身在跨文化共情传播中扮演的角色,以及跨文化共情传播发生的路径,助力国家形象的提升。
二、文献综述与问题的提出
(一)跨文化共情传播的情景条件
情绪和情感的共享是个体间共情的基础,通过体验他人内心世界和情绪变动而产生情绪反应并做出适当行为的过程为共情。共情(empathy)是一种复杂的心理过程,涉及情感、认知和行为变化。它是一种体验他人情绪的能力,即“个体知觉和理解他人的情绪并做出适当行为反应的能力”。也有学者将共情视为个体基于对另一个人情绪状态或状况的理解所做出的情感反应,但无论将共情视作一种能力还是一种情感反应,其核心都是主体和客体之间情绪的共享。
人类创造了语言符号,但这种创造物反而在一定程度上阻碍了不同语言使用者之间的交流,共情是促进跨语言跨文化交流传播的桥梁。共情形成过程是主体与客体情绪共享的传播过程,主体表达共情的行为也是在进行传播,研究探讨共情也是在研究探讨情绪、情感的传播。从传播的文化情境来看,相同或不同的文化背景的跨文化传播活动都可以运用共情,来自不同文化背景的个人、群体、组织之间也会传递和扩散相同的情绪感受。
在跨文化传播中,共情是促进跨语言、跨文化交流的重要桥梁。跨文化共情传播需要一定的条件,如传播环境、信息内容和传播形式等。从传播发生的环境来看,情境是激发共情传播的独特条件之一。心理学界用“情境”来指代共情产生的外在环境条件,意即某个场域的整体状况,涵盖这一时空场域中的全部信息和物质。除情境外,涉及情感的传播内容,以及诸如演讲等大规模身体共在的传播形式也是催发共情的条件。冬奥会等大型体育赛事为跨文化共情传播创造了充分的情境条件,而互联网,特别是短视频形式,为用户提供了身临其境的代入式体验。
学界对跨文化共情传播的划分主要有两种形式:一是将共情归纳为“情绪感染”“观点采择”和“共情关注”;二是把共情过程划分为“情感共情”和“认知共情”,认为共情既从与生俱来的情绪传递中产生,又来自经验性的情感理解。本文将跨文化共情传播视为“情绪感染”和“认知调节”同时发生的过程。“情绪感染”和“情感共情”具有共性,都是受众因接收新信息而表现出的喜、怒、哀、乐等情绪要素的变化,并进一步转化为自身情绪的过程。“观点采择”“共情关注”与“认知共情”可以被概括为认知调节的过程,即因情绪感染产生的情绪要素,影响受众对新信息及传播者的认知更新过程。其中,“情绪感染”是主体面对他人情绪状态自发地产生情绪上的唤醒,“认知调节”则是主体从他人视角出发,对客体状况进行认知上的重新评估。
(二)基于运动员的跨文化共情传播路径
国际体育赛事中,运动员是跨文化共情传播的重要媒介和主体。目前对运动员的跨文化传播研究主要关注他们的国际形象、女性运动员的媒介形象等议题。社交媒体为运动员提供了重要的跨文化传播平台,他们通过其进行积极的自我呈现和跨文化传播活动。例如,华裔运动员谷爱凌在北京冬奥会上斩获多枚奖牌,借助社交媒体充分发挥“微名人”和“自品牌”的优势,以“第三文化人”的独特身份,为跨文化传播的实践创新开辟了新的路径。
2022年北京冬奥会期间,大批外国运动员在TikTok等社交媒体平台发布比赛内容。例如,因志愿者一句“Welcome to China”感动落泪的美国运动员特莎莫德,每天吃六个豆沙包的“豆包姐”马耳他运动员珍妮丝·斯皮泰里(Jenise Spiteri)等。相比于中国运动员在海外走红,外国运动员在海外社交平台所引发的讨论更为广泛、议题更为多元,能够摆脱“为自己站台的嫌疑”。外国运动员独有的受众“同类”和他者文化“体验者”的身份,能够有效调和中西文化差异,规避污名化风险以及敏感议题带来的形象危机,最大程度上触发跨文化共情。
既有研究更多集中在我国运动员的自我形象建构上,鲜少关注冬奥会期间外国运动员的传播活动,进一步探究运动员如何通过国际社交媒体实现跨文化共情传播的研究也相对较少。因此,本文以共情传播为基本理论基础,通过对冬奥会期间外国运动员特莎莫德发布的TikTok短视频社交媒体内容及其点赞和评论进行观察,探究以下研究问题:冬奥会中,以外国运动员为传播主体的跨文化共情传播发生的路径是什么?情绪感染如何被触发?认知调节如何发生?
三、研究设计
(一)研究方法和样本选取
本文主要运用个案研究法和文本分析法。TikTok作为国际短视频社交媒体平台,受到新一代运动员青睐,是媒体融合和国际传播的重要场域。文章选取美国单板滑雪运动员特莎莫德发布的TikTok短视频和评论文本作为研究对象。在样本选取方面,通过对冬奥会期间外国运动员的奥运村生活及其社交媒体动态进行观察,笔者发现特莎莫德在TikTok上发布了多条冬奥会相关短视频。相较于其他外国运动员,特莎莫德的短视频内容完整、浏览量高、持续互动性强、时间集中、传播效果好,具有代表性。筛选出她发布的视频中与北京冬奥会高度相关的视频内容及其引发的评论文本作为分析对象,从中探索北京冬奥会的跨文化共情传播实践,可以阐释奥运会中跨文化共情传播的实现。
本文选择2022年2月1日到2月21日期间及前后作为数据采集时间段。外国运动员在冬奥会开始前便入驻奥运村并分享奥运村生活日常,其中赛前对冬奥会的期待等内容是冬奥会情境中不可缺失的部分;同时,冬奥会闭幕后外国运动员在社交网络上表达出的对冬奥会的不舍之情等内容也与本研究高度相关。
在数据分析方面,本文参照扎根理论的三级编码方式,对搜集到的文本资料进行开放式编码、主轴编码和选择性编码,完成文本的分类、总结、分析。主要采用质性研究软件Nvivo 11完成编码过程,构建评论文本的属类,发现不同内容短视频下评论文本的共性与差异,探究其内在关联性;再通过深入分析文本的方式探讨评论文本的意义。
(二)数据收集和分析
在数据收集方面,笔者通过TikTok平台网页采集了2022年2月1日至2月21日期间特莎莫德在其TikTok账号“tessamaud_”上发布的视频,剔除原始数据中与北京冬奥会无关的内容以及评论点赞量较少的内容,最终用于分析的视频共计31条。这31条冬奥会相关短视频累计播放6122000次,点赞量共计456292次,引发网友评论7402条。视频直观呈现了运动员在奥运村的日常生活,内容主要包括中国美食(10)、赛事与训练(8)、开幕式与志愿者互动(4)、奥运设施与纪念品(6),以及冬奥会行程(3)等,其中美食和开幕式志愿者的视频引发了较多网友互动(如表1所示)。


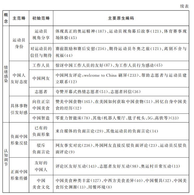
在数据分析方面,笔者将31条视频对应的评论分成31个文档导入Nvivo 11,然后逐句阅读文本,进行编码。本文参照扎根理论的三级编码方式来规范处理数据,对原始资料进行开放式编码、主轴编码和选择性编码,构建评论文本的属类,发现不同内容短视频下评论文本的共性与差异,探究其内在关联性。首先,进行开放式编码,选中有意义的词组、语句、语段等设置为一级节点,形成原生编码,将同义的一级节点合并成二级节点,形成初始范畴(如表2所示);其次,归类同义的二级节点为三级节点,在形成主范畴的基础上完成主轴编码(如表3所示);



最后,通过分析各主题类属之间的关系,本研究归纳出奥运会情境、情绪感染、认知调节3个主要概念组成的核心编码群,提炼出冬奥会跨文化共情传播自内而外和自外而内的双重路径(如图1所示)。这一路径图揭示了自外而内的情绪感染和自内而外的认知调节是跨文化共情传播的两条路径,运动员作为在场者的体验引发受众感知层面的情绪感染,对立的中国形象给受众带来认知层面的调节,在冬奥会所有信息和物质提供的奥运会情境中,情绪感染和认知调节同时发生并相互影响。研究发现部分将对这两条路径进行详细阐释。

四、研究发现
(一)“在场的使者”:运动员体验激活情绪感染
在国际体育赛事中,外国运动员凭借其身份优势,能够轻松赢得同质文化受众的支持。短视频等传播形式为观众与运动员实现大规模身体共在创造了机会,运动员的现场体验通过短视频情境传递,从而实现情绪感染。
1. 运动员身份引发情绪感染
运动员作为参赛者进入冬奥会情境并体验中国生活和文化,受到观众的多重期待。首先,运动员的身份以及文化背景,背负着观众对体育竞赛的期待,继而让他们经历不一样的情感体验。“So proud of y'all, can't wait for more TikToks(为你们感到骄傲,等不及看更多视频)”等评论充分表达了受众对运动员冬奥之旅的期待。其次,运动员从体验者的视角分享短视频,对奥运赛事、中国食物、中国文化、冬奥会中国志愿者、“中国智造”产品等直接诉诸情感。无论是评论的内容还是节点的数量,都展现出受众对本国运动员的信任与亲切度。
外国运动员的具身体验是基于他者探索中国文化的视角,让与运动员相同文化背景的受众更具有临场感。传播与身体的关系非比寻常,技术正在不断地侵入身体世界,持续地塑造新型身体,但身体从来没有离开过传播,传播因主体的具身化实践而建立。物理的、信息的多重网络通过传播最终都会聚焦于身体,意义的传达这一过程始终离不开身体的编译和解码过程。外国运动员的身体在线下直接感受中国文化和奥运符号交织的意义空间,形成对中国形象的认知与想象,通过社交媒体传递内容符号。从社会临场感(Social Presence)理论视角来看,透过这种即时即刻、跨越媒介的共存感,感官体验营造身临其境的感受,交流与互动建立起社会关系,实现了心理的在场。外国运动员对中国符号的反应与态度也是他们相同文化背景的人态度和反应的映射。外国受众从运动员的分享中体验奥运会开幕式、体育竞技赛场,从运动员视角观看幕后故事、感受奥运精神,运动员在吸引受众注意力的同时,也自然地传递出自己的所观所感。有评论说道:“Looking for more video from you. I enjoy the first-person experience. It feels like I am in it too. I hope you enjoy your time there.(期待更多第一视角的分享,仿佛身临其境,希望你在那里度过愉快的时光。)”可以看到,天然的信任和熟悉让外国运动员传递的信息更容易抵达受众并同向解码,因此大规模身体共在的传播形式引发受众的情感延展,外国运动员的所观所感产生连带效应。
2. 中国人的友好态度与具体事物引发情绪感染
运动员展示的智能床、机器人餐厅等中国制造以及各类中国美食引发受众的好奇和好感。运动员对志愿者、工作人员友好行为的感动也感染了“心理在场”的外国网友,加深了他们对中国人的好感情绪。相较于体育项目的专业性,运动员的真情实感和生活场景经由受众联想到自身的生活体验而产生更强的代入感。从“What’s zero-gravity mode?(什么是零重力模式?)”“I suspect all the Olympians will be getting one for their own home.(期待所有运动员都带一个回家。)”“Can you do a live stream for the robot restaurant after your match?(比赛之后你可以做一个机器人餐厅直播吗?)”等评论中可以看到,运动员所展现的智能床、机器人餐厅、5G、高铁等中国制造以及各类中国美食引发了受众的好奇和好感。在美食类分享中,“lol. China has awesome food(中餐太棒了)”“Chinese food in China is another story.(中餐在中国是另一回事。)”“Ah, should not have watched this at night(啊,不该在晚上看这个)”等评论表达出好奇、向往正宗中国美食的态度,并且他们还探究在美国如何获取中国食物,或是回忆自身的中国美食经历,比如“You can get red bean bun at an Asian grocery store when you get back to the states. They’re in the freezer section.(在美国,可以从亚洲杂货店的冷冻区买到豆沙包。)”“Lived on Kung Pao chicken and dumplings when I lived in Beijing.(我在北京时就靠宫保鸡丁和饺子活着。)”等评论。运动员呈现的生活场景和具体事物使受众联想到自己的生活经历,心理层面的临场感与熟悉感使受众对运动员传达的中国印象产生情绪上的熟悉与接受。
当外国运动员在奥运村为志愿者、工作人员等中国人的友好行为而惊讶、感动时,这一类情绪通过他们的在场视频感染了“心理在场”的外国网友,加之评论区中中国网友刷屏“welcome to China”、积极帮助志愿者与运动员建立联系等行为,对中国人的好感情绪传递被激活。诸如“It was so cute how they were all excited(志愿者们好兴奋,太可爱了)”“More energy than Disneyland(比迪士尼还热情)”“They’re so happy to be greeting everyone and it makes my heart so happy(他们很高兴和大家打招呼,让我都开心起来了)”“Omg this is amazing! And thank ‘welcome to China!’ Made my heart burst!(天哪,这太神奇了!感谢‘欢迎来到中国’!我好感动!)”等评论是外国网友对开幕式志愿者的热情迎接、中国网友的友好欢迎,以及志愿者的回信等表达感动与惊喜。从“I’m crying at the ‘welcome to China’ and I wasn’t even there(即使我不在现场,也为这一句欢迎来到中国而感动)”“I really really love this video. Soooo cute. I also can watch this video again and again(真的很喜欢这个视频,太可爱了,我一遍又一遍地看这个视频)”等评论可以看出运动员激活的情绪转变为观众的情绪。因此,运动员置身其中的传播方式拉近了传播双方的心理距离,受众主观代入感更强,前置的情绪进一步延伸,后置的情感体验也会随之发生改变,对中国的好感情绪在作为展演者的运动员和作为“观众席”的评论者两个群体中传递。
(二)“正位的想象”:对立的形象引发认知调节
群体间存在的无法超越的偏见或刻板印象使主体间很难达成“一致意见”,外国运动员与中国直接接触破除了一定的偏见。外国运动员通过直接体验中国文化,在社交媒体上呈现了中国负责、友好、和平的东道主形象,挑战长期以来“错位的中国想象”。2022年北京冬奥会中,外国运动员对友好中国的直接认知与被西方主流媒体妖魔化的中国威胁形象形成强烈反差。外国运动员的短视频内容参照他们对所处文化环境的理解而产生,不经意间呈现出最真实的表达。包括奥运会开闭幕式盛况、赛程赛事安排、中国美食与中国文化体验、奥运村中国制造在内的内容,从科技、文化、社会、经济等方面全方位塑造出先进、包容、负责、友善的中国形象。
同时,与外部群体接触的直接经验并不是改善群体间关系的唯一方式。在接触机会较少的情况下,想象的接触(imagined contact)可以发挥特别的作用,因为它不依赖于个人的直接经验,仅依赖于社交网络中存在的一些接触。在外国运动员冬奥会短视频氛围友好的评论区中,仍然存在来自西方媒体和其他运动员充满刻板偏见的负面言论,并由此引发衍生讨论。在这些讨论中,外国网友通过外国运动员在社交媒体上提供的信息,与中国社会环境实现了“想象的接触”,从而达到了认知调节的效果。
1. 负面中国形象的瓦解
新旧信息的冲击下,受众的讶然充斥于评论区,运动员和网友都在反驳不友好言论。比如有网友说中国提供的食物不好吃时,特莎莫德直接在评论区反驳道:“unhappy people love complaining(不快乐的人爱抱怨)”;多名外国网友也在评论中主动反驳负面评论,比如针对一些来自西方媒体虚假报道的言论进行辩论,“fake news(假新闻)”“it’s mainly coming from the constantly lying media and sold-out journalists(这些信息主要来自不断撒谎的媒体和被出卖的记者)”。评论区中的中国污名化言论在一定程度上有所瓦解。
2. 正面中国形象的传播
在有关美食、中国志愿者以及工作人员友好态度的相关视频中,外国运动员对中国文化和中国人表达了喜爱。外国网友将中国实际提供的食物和西方媒体对中国奥运食物的报道进行对比,质疑错误认知。而中国志愿者以及工作人员呈现出来的友好和辛勤工作的态度,直观冲击刻板的中国人形象,这一类视频下的评论受众情绪起伏,受众惊讶于中国人的友好并质疑以往新闻报道中的中国人形象。在惊讶/质疑、求证过后,受众逐渐接受新信息,进而产生认知更新。
当前,通过媒介间接认识中国文化、形成中国想象的外国人仍占大多数,他们对中国形象的认知深受西方主流媒体涉华负面报道的影响。西方媒体“中国威胁论”的“污名”由来已久,20世纪90年代从日本发源,其后,西方国家通过其大众媒体优势实现了“污名”权力话语的跨文化传播,在“中国威胁”话语遭遇中国梦后,通过对话语的挪用与重组、转型再建构,将中国梦话语当作其污名化中国的重要法宝。错位的中国想象一定程度上令那些想要进一步了解中国的外国人望而却步,甚至让他们对中国文化或中国人产生抵触心理。
而冬奥会期间,运动员在社交媒体平台传达的新信息,与旧有信息形成对比,带来认知的革新与冲击,引发受众的震惊与怀疑。“Thank god for TikTok, if I only got my news from big media & not the athletes themselves, I would’ve thought you all were getting abused out there(天呐,如果我只从大媒体而不是运动员自己那里得到消息,我会认为你们都在那里被虐待)”等评论体现出中国对待外来客人的态度在受众的认知中发生改变。部分外国网友也对中国的宏观想象有了新的认识,比如“China is way ahead of any country today(今天的中国遥遥领先于任何国家)”表现出其认知中对中国形象的革新。受众在质疑、求证、确信的过程中形成新的中国形象认识,进而完成认知调节。
五、 结论与探讨
从运动员个体视角出发,通过分析北京冬奥会外籍运动员特莎莫德在TikTok上的视频动态及评论文本,本文发现在冬奥会等大型体育赛事创造出的情境中,参赛运动员作为身份特殊的在场使者,通过切身的体验激活自身情绪并感染在线观众,最终观众接受新信息,完成自外而内的认知更新。本研究重新组织和形成“共情情境”“情绪感染”和“认知调节”三位一体的概念理论框架,以文本分析法探究运动员个体在社交媒体上的自我呈现与评论互动,提炼跨文化共情传播路径或机制。
(一)跨文化共情传播的情境搭建
古典奥运会充满了宗教色彩,现代体育赛事则从宗教神学的束缚中解放出来,成为以国家、民族为宏大背景的狂欢仪式和国家间以体育文化为载体的展示与交流的重要舞台。社会学家欧文·戈夫曼将仪式称为“集中的邂逅”,仪式是一种社会整合的重要工具,仪式通过建立起族群关系,塑造观念认同,进而促进社会整合。冬奥会为跨文化共情提供了情境与氛围,跨文化信息充分流动,跨文化共情也因这一时空中的情绪流动而产生。然而,前人的研究主要论述大型体育赛事中媒体报道中的共情策略,以及大型体育赛事创造的文化交流空间。事实上,大型体育赛事时空场域中的全部信息和物质及其呈现出的整体状况提供的氛围,才是情绪发生与感染并引发认知共情的关键。应该充分认识到,大型体育赛事建构的文化交流空间本身是一种跨文化共情传播的情境与场域。
(二)自外而内的情绪感染与自内而外的认知调节
1. 自外而内的情绪感染
与一味抒情的方式不同,情绪感染是一种包含理性的“抒情”叙述,情绪的感染与共鸣需要足够的信任开关。大型体育赛事中,观众所属国的运动员或者观众喜欢的运动员正是这种信任开关的关键。对共情的路径探索一直以来就强调情绪的感染过程,但若缺乏一个关键的载体,这一自外而内的情绪感染过程就无法发生。外国运动员通过参与文化中的意义实践激发出的情绪让他们成为这一文化意义的维护者,这是一种由感知到认知的底层逻辑。运动员的情绪进一步感染观众的情绪,从情绪到认知,从外在到内在地使观众接受新的信息,运动员与观众都成为这一文化意义的维护者。要想促进共情的形成,简单的直接信息灌输显然是事倍功半的,而用更多感官的调动和情感的互动、自外而内进行情绪感染才能达到事半功倍的效果。
2. 自内而外的认知调节
对某一文化、国家或民族产生好感,仅仅一时的情绪体验是不够的,还需要认知上的更新,由情绪感染带来的新信息在对立冲击中形成由内向外的认知调节才是长久有效的。体育赛事中热情好客的志愿者形象、认真负责的工作人员形象、拼搏奋斗的运动员形象可以成为一种新的中国符号,共建和平、友善、负责的中国大国形象,并促进普遍价值的唤醒,加强文化认同感。因为有了具体的形象认知,所以有了情感上的认同,从认知到情感上的认同可以促进国家形象的建构,这正是一个自内而外的过程。
总之,情感传播为更新他者想象层面的认知提供了工具。但共情并不是一味标榜情感因素的融入性,而是通过合理的过程来传播情感话语背后的意义。运动员的跨文化共情传播路径,是底层的情绪感染与顶层的认知调节同时发生形成的传递过程,共情发生的过程是个体或群体共情关注与观点采择的过程,与传播的内容、形式和传播的情境相关。情境与传播主体的身份是跨文化共情传播发生的关键条件,情绪感染与认知调节是跨文化共情传播的路径与结果。
本研究从运动员个体视角出发,通过对TikTok视频和评论的研究,分析了运动员在跨文化传播中的角色和影响,以及他们如何通过这些平台与不同文化背景的观众进行沟通和共情,以期对跨文化传播理论有所贡献。在未来大型体育赛事的筹办与报道中,我们应充分重视外国运动员作为跨文化传播主体的身份,通过影响运动员在社交媒体上的自我呈现来提升外国网友对中国形象的认知。
备注:全文引用及参考文献从略
本文系国家社科基金一般项目“‘建设性冲突’视域下东盟国家媒介话语中的中国文化想象研究”(项目编号:20BXW005)的阶段性研究成果。
引用参考
吴明华、胡晓灵.情绪感染与认知调节:冬奥会运动员的跨文化共情传播路径研究[J].跨文化传播研究,2024(02):161-178.
作者简介
吴明华,重庆大学新闻学院副教授、博士生导师,澳大利亚阿德莱德大学博士,重庆大学新闻学院国际传播与媒介话语研究中心主任。
胡晓灵,重庆大学新闻学院硕士研究生。

